Arduino

Ik ga programmeren met Arduino omdat dit een gratis omgeving is. Het is ook een omgeving waar veel bibliotheken zijn die iedereen kan gebruiken.

Downloaden:

Arduino

Autodesk Tinkercad

Ik heb Autodesk Tinkercad gebruikt om mijn 3D ontwerpen te maken.

Website:

Autodesk Tinkercad

Node-RED

Node-RED is een visuele programmeertool waarmee je eenvoudig flows kunt maken. Door specifieke database-nodes toe te voegen en Arduino-nodes te configureren, kun je met Node-RED een gestructureerde gegevensstroom opzetten tussen je Arduino en de database.

Website:

Node-RED

Downloaden:

Node-RED

MySQL Workbench

Ik gebruik MySQL workbench om mijn database te maken en gegevens te bewerken en opslaan zoals welke dag er eten wordt gegeven en om hoe laat en hoeveel eten de weegschaal module detecteert. Ik heb dit database programma gekozen omdat we hier mee leren werken hebben in de klas.

Website:

MySQL Workbench

Downloaden:

MySQL Workbench

Dataflow

  • 1. De Arduino vraagt aan de Real time clock hoe laat het is de real time clock stuurt het uur door naar de Arduino.
  • 2. De Arduino zegt tegen de servomotor wanneer het tijd is dat de servomotor moet draaien.
  • 3. De Arduino vraagt hoeveel er gewogen is.
  • 4. De Arduino verstuurt om hoe laat, op welke dag en de hoeveelheid eten er gegeven is en verstuurt dit naar Node-Red.
  • 5. De node-red stuurt deze gegevens naar de database.
  • 6. De computer vraagt de gegevens aan de database

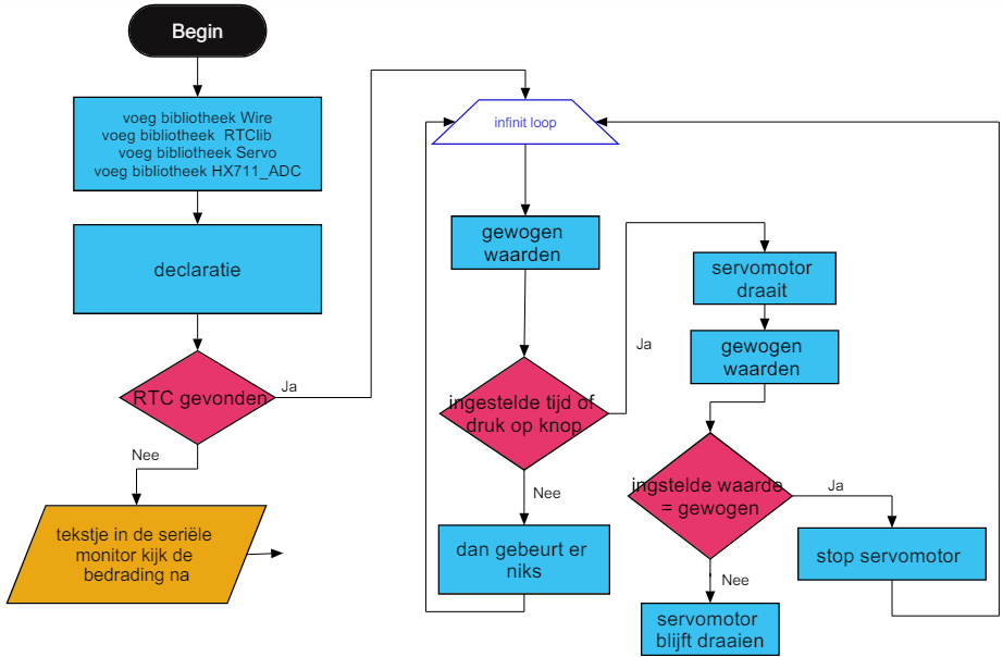
Flowchart

Hier kan je de structuur van mijn code zien.

Node-Red flows

De waarden binnen lezen en tonen op het scherm

Een actie van node-red naar de Arduino sturen

Waarden binnen lezen van de Arduino en in een database zetten

Flowchart van de function